Компания «Нанософт», ведущий российский разработчик САПР/ТИМ-решений, представляет nanoCAD Механика PRO 2.0 – новую версию комплексного решения для машиностроительного 3D-проектирования и оформления документации по отраслевым стандартам.

Программный продукт nanoCAD Механика PRO 2.0 представляет собой комплексное решение, призванное повысить производительность, точность и удобство работы инженеров-конструкторов. Новая версия содержит обширный функционал для проектирования емкостного оборудования, что особенно востребовано на предприятиях нефтеперерабатывающей и нефтехимической промышленности.
«В nanoCAD Механика PRO 2.0 мы сосредоточились на создании инструментов, которые не только расширяют функционал, но и реально упрощают и ускоряют работу инженеров-конструкторов. Новые инструменты, от автоматизированного проектирования болтовых соединений до продвинутого 3D-моделирования сосудов, фланцевых соединений и трубопроводов, делают процесс проектирования более точным и адаптированным под современные стандарты. Мы продолжаем развивать продукт, чтобы дать пользователям удобный инструмент для решения самых сложных инженерных задач».
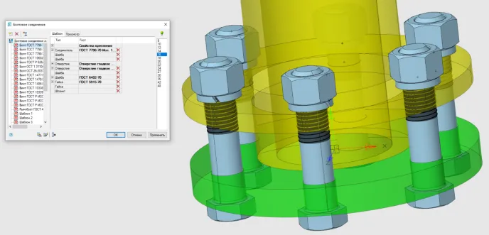
Болтовые соединения
Инструмент Болтовые соединения (mcjoint) позволяет автоматизированно проектировать стандартные крепёжные узлы. Он создает как отдельные соединения, так и массивы болтов, винтов и шпилек по ГОСТ и ISO, автоматически подбирая длину деталей, создавая отверстия и формируя комплект крепежа, включая гайки и шайбы. Возможна ручная настройка параметров и шаблонов соединений.

Сосуды и аппараты
Специализированный инструмент для 3D-проектирования сосудов и аппаратов. В едином диалоге доступны все основные элементы: обечайки, днища, штуцеры, люки, фланцы и опоры. Добавлены функции формирования геометрии сварных и штампованных переходов, установка нескольких опор массивом и расширенное управление штуцерами и люками.
Фланцевые соединения
Инструмент для построения фланцевых соединений, обеспечивающий автоматическое создание комплектов фланцев, прокладок и болтовых соединений. Поддерживаются различные типы уплотнительных поверхностей: плоские, шип-паз и выступ-впадина. В базе элементов представлены крепёжные детали по ОСТ и ГОСТ.
Трубопроводы 3D
Модуль проектирования трубопроводов, реализованный в виде мастера, обеспечивающего автоматическую прокладку трасс и расстановку арматуры.
Поддерживаются различные типы трубопроводов: сварные, конические, резьбовые, с развальцовкой. Для каждого типа используется соответствующая узловая арматура, также трассы могут создаваться в декартовой и полярной системах координат с возможностью интерактивного редактирования.

2D-эскиз
- Добавлены справочные размеры, не влияющие на геометрию и отображающие актуальные параметры эскиза.
- Реализован новый элемент Паз (SLOT) с четырьмя типами прорезей – прямыми и дуговыми, с центрированием или по точкам.
- В команде Проецировать на эскиз (PSPROJ) теперь поддерживаются криволинейные поверхности.
- Внедрена новая команда Проецировать силуэт тела (PSPROJSOLID) для формирования контуров 3D-тел.
- Введена команда Оболочка (MC3DTHICKNESS) для создания тонкостенных тел из сплошных моделей.
- Добавлена опция создания тонкостенных элементов для операций Выдавливание, Вращение, Вытягивание по траектории.
- Команды Фаска и Скругление теперь поддерживают включение в линейные и круговые массивы.
- Реализована возможность создания центральной плоскости между непараллельными гранями в команду построения рабочих плоскостей.
- Внедрены выбор плоскости построения, новые точки вставки и автоматическое именование объектов в истории построений для элементарных тел.
Листовой металл
- Линии сгиба на развертках приведены в соответствие требованиям ГОСТ.
- Команда Жалюзи дополнена проверкой допустимых значений и взаимосвязанных параметров.
- Добавлена автоматическая проверка корректности геометрии при построении завальцовок.
Работа с растровыми изображениями
Появилась новая вкладка Растр, обеспечивающая загрузку, редактирование и обработку растровых подложек без использования внешних программ.
Поддерживаются регулировка яркости, контрастности, прозрачности, обрезка изображения и полуавтоматическая векторизация линий. Функционал особенно полезен при оцифровке бумажных чертежей и архивных материалов.
Интерфейс и инструменты
- Добавлены панели управления вспомогательной геометрией и ограничивающей призмой.
- Введены инструменты выбора по каркасу и по граням.
- В истории построений автоматически формируются папки Эскизы и Рабочая геометрия.
- Обновлена строка состояния: текстовые параметры заменены на иконки режимов.

Анализ и совместимость
- Расширена команда Массовые характеристики (MASSPROP) – теперь можно анализировать группы тел и получать результаты с указанием единиц измерения.
- Добавлена поддержка импорта форматов Autodesk Inventor (.ipt, .iam), SOLIDWORKS (.sldprt, .sldasm), Siemens NX (.prt, .asm) и PTC Creo (.prt, .asm).
Перед принятием решения о покупке протестируйте все функции nanoCAD Механика PRO бесплатно – доступ к полному функционалу предоставляется на 30 дней.
Политика лицензирования предусматривает приобретение постоянных или временных (сроком на один, два или три года) локальных и сетевых лицензий.


